大家好,今天来为大家分享塑料是什么材料做的的一些知识点,和塑料是什么材料做的初中化学的问题解析,大家要是都明白,那么可以忽略,如果不太清楚的话可以看看本篇文章,相信很大概率可以解决您的问题,接下来我们就一起来看看吧!
塑胶是什么材料做的
〖One〗、塑胶原料主要成份是树脂,是由高分子合成树脂为主要成份渗入各种辅助料或增添剂,在特定温度,压力下具有可塑性和运动性,可被模塑成一定形状,且在一定条件下保持形状不变的材料;塑胶对电,热,声具有良好绝缘性:电绝缘性,耐电弧性,保温,隔声,吸音,吸振,消声性能卓越。
〖Two〗、塑料和塑胶是两种不同的材料,它们之间有着明显的区别。首先,塑料是一种由聚合物材料制成的合成材料,具有可塑性和可成形性,因此它广泛应用在制造各种消费品上。与之相反,塑胶是一种由聚合物和添加剂制成的可弹性和可伸缩性较强的材料。它常被用来制造各种软性物品,比如管道、电线、皮带等。
〖Three〗、塑料是由许多材料配制而成的。其中高分子聚合物(或称合成树脂)是塑料的主要成分,此外,为了改进塑料的性能,还要在聚合物中添加各种辅助材料,如填料、增塑剂、润滑剂、稳定剂、着色剂等,才能成为性能良好的塑料。

塑料是用什么材料做的
有些塑料基本上是由合成树脂所组成,不含或少含添加剂,如有机玻璃、聚苯乙烯等。所谓塑料,其实它是合成树脂中的一种,形状跟天然树脂中的松树脂相似,经过化学手段进行人工合成,而被称之为塑料。
塑料是以单体为原料,通过加聚或缩聚反应聚合而成的高分子化合物(macromolecules),其抗形变能力中等,介于纤维和橡胶之间,由合成树脂及填料、增塑剂、稳定剂、润滑剂、色料等添加剂组成。
塑料是由树脂材料做成的。一般来说,塑料的基本性能主要取决于树脂的性质,但添加剂也会起着重要作用,而有些塑料基本上是由合成树脂组成的,很少或没有添加剂,如有机玻璃、聚苯乙烯等。塑料是什么材料做的 树脂最初是由动植物分泌出的脂质而得名的,如松香、虫胶等。
塑料指的是以单体为原料,然后经过加聚或缩聚反应聚合而成的高分子化合物。塑料的主要成分是树脂。树脂是指尚未和各种添加剂混合的高分子化合物。树脂这一名词最初是由动植物分泌出的脂质而得名,如松香、虫胶等。树脂约占塑料总重量的40%~100%。

塑料是用什么材料做出来的
〖One〗、所谓塑料,其实它是合成树脂中的一种,形状跟天然树脂中的松树脂相似,经过化学手段进行人工合成,而被称之为塑料。塑胶原料定义为是一种以合成的或天然的高分子聚合物,可任意捏成各种形状最后能保持形状不变的材料或可塑材料产品。
〖Two〗、塑料是以单体为原料,通过加聚或缩聚反应聚合而成的高分子化合物(macromolecules),其抗形变能力中等,介于纤维和橡胶之间,由合成树脂及填料、增塑剂、稳定剂、润滑剂、色料等添加剂组成。
〖Three〗、做塑料的材料主要包括以下几种:聚合物材料。这是塑料的主要成分,包括聚乙烯、聚丙烯、聚氯乙烯、聚苯乙烯、聚碳酸酯等。这些聚合物具有不同的物理和化学性质,决定了塑料的用途和性能。塑料的具体材料类型: 聚乙烯:最常用的塑料之一,广泛应用于包装、容器、管道和电缆绝缘层等。
〖Four〗、塑料是由树脂材料做成的。一般来说,塑料的基本性能主要取决于树脂的性质,但添加剂也会起着重要作用,而有些塑料基本上是由合成树脂组成的,很少或没有添加剂,如有机玻璃、聚苯乙烯等。塑料是什么材料做的 树脂最初是由动植物分泌出的脂质而得名的,如松香、虫胶等。
〖Five〗、塑料的主要原材料是树脂,这是一种高分子化合物,通过加聚或缩聚反应聚合而成。 塑料由合成树脂、填料、增塑剂、稳定剂、润滑剂、色料等添加剂组成,部分塑料主要由合成树脂构成,不含或少含添加剂。

塑料属于什么材料
〖One〗、塑料属于高分子材料类型,高分子是存在于动物、植物及生物体内的高分子物质,可分为天然纤维、天然树脂、天然橡胶、动物胶等。合成高分子材料主要是指塑料、合成橡胶和合成纤维三大合成材料。
〖Two〗、塑料是一种高分子材料,由单体原料通过加聚或缩聚反应聚合而成。 塑料的主要成分是树脂,一种未与添加剂混合的高分子化合物。 树脂最初因动植物分泌的脂质而得名,如松香、虫胶等。 塑料中树脂的比例通常在40%至100%之间。 塑料的基本性能主要取决于树脂的性质,添加剂也起到关键作用。
〖Three〗、塑料属于合成材料还是复合材料 塑料属于什么垃圾啊塑料属于合成材料,塑料是三大合成材料之一,它的塑料制品也是属于有机合成材料,同时塑料也属于高分子材料以及非金属材料。下面是关于塑料属于合成材料还是复合材料的内容介绍,感兴趣的朋友们们可以继续往下阅读了解。

塑料是什么材料
〖One〗、塑料是一种高分子材料,由单体原料通过加聚或缩聚反应聚合而成。 塑料的主要成分是树脂,一种未与添加剂混合的高分子化合物。 树脂最初因动植物分泌的脂质而得名,如松香、虫胶等。 塑料中树脂的比例通常在40%至100%之间。 塑料的基本性能主要取决于树脂的性质,添加剂也起到关键作用。
〖Two〗、所谓塑料,其实它是合成树脂中的一种,形状跟天然树脂中的松树脂相似,经过化学手段进行人工合成,而被称之为塑料。塑胶原料定义为是一种以合成的或天然的高分子聚合物,可任意捏成各种形状最后能保持形状不变的材料或可塑材料产品。
〖Three〗、塑料属于高分子材料类型,高分子是存在于动物、植物及生物体内的高分子物质,可分为天然纤维、天然树脂、天然橡胶、动物胶等。合成高分子材料主要是指塑料、合成橡胶和合成纤维三大合成材料。
〖Four〗、塑料是一种特殊的合成材料,主要由高分子量的合成树脂构成。这种材料具有极大的可塑性,通过混合各种添加剂,如赋予柔韧性的增塑剂,保持稳定性的稳定剂,防止氧化的抗氧化剂,防火的阻燃剂,提升润滑性的润滑剂,以及增添色彩的着色剂,可以加工成各种形态。
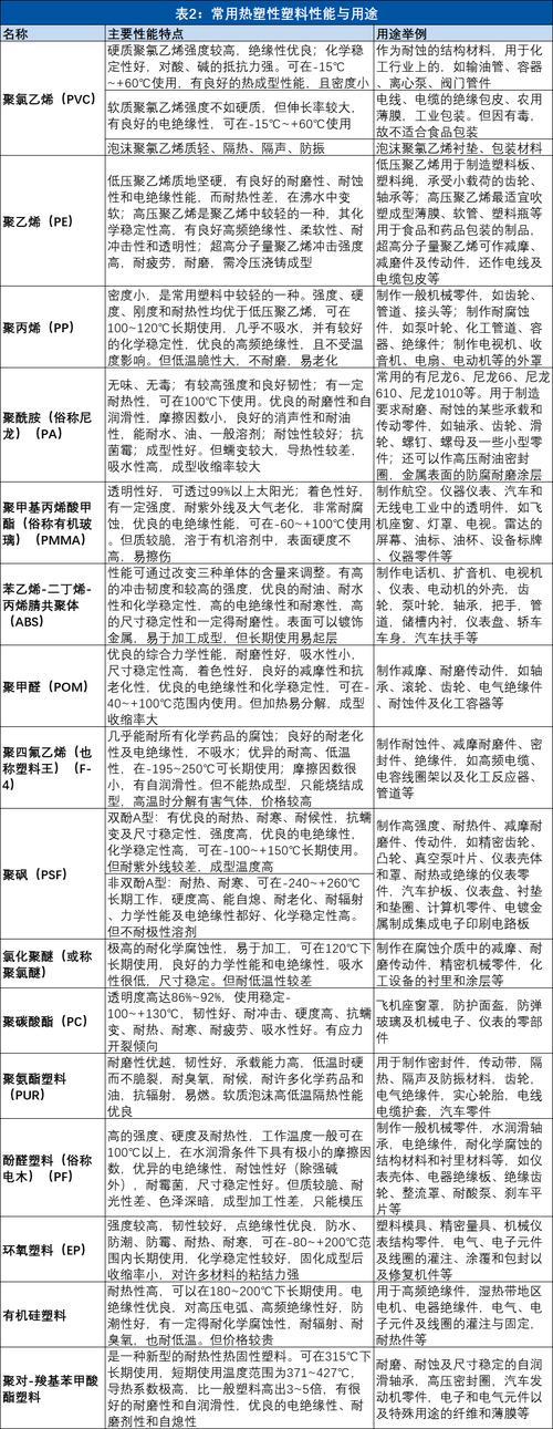
〖Five〗、通用塑料有五大品种,即聚乙烯(PE)、聚丙烯(PP)、聚氯乙烯(PVC)、聚苯乙烯(PS)及丙烯腈─丁二烯─苯乙烯共聚合物(ABS)。 20工程塑料 一般指能承受一定外力作用,具有良好的机械性能和耐高、低温性能,尺寸稳定性较好,可以用作工程结构的塑料,如聚酰胺、聚砜等。
〖Six〗、塑料,一种由合成树脂创造的人造物料,以其卓越的可塑性、耐磨耐腐蚀、优异的绝缘性能而闻名。它是通过聚合物在高温和压力的作用下锻造而成,广泛应用于包装、建筑和电子工业等多个领域。塑料树脂主要分为两类:热塑性材料和热固性材料。热塑性材料可反复加热重塑,而热固性材料一旦固化则保持不变。

塑料是什么材料做的
〖One〗、所谓塑料,其实它是合成树脂中的一种,形状跟天然树脂中的松树脂相似,经过化学手段进行人工合成,而被称之为塑料。塑胶原料定义为是一种以合成的或天然的高分子聚合物,可任意捏成各种形状最后能保持形状不变的材料或可塑材料产品。
〖Two〗、塑料是以单体为原料,通过加聚或缩聚反应聚合而成的高分子化合物(macromolecules),其抗形变能力中等,介于纤维和橡胶之间,由合成树脂及填料、增塑剂、稳定剂、润滑剂、色料等添加剂组成。
〖Three〗、塑料是由树脂材料做成的。一般来说,塑料的基本性能主要取决于树脂的性质,但添加剂也会起着重要作用,而有些塑料基本上是由合成树脂组成的,很少或没有添加剂,如有机玻璃、聚苯乙烯等。塑料是什么材料做的 树脂最初是由动植物分泌出的脂质而得名的,如松香、虫胶等。
〖Four〗、塑料是由许多材料配制而成的。其中高分子聚合物(或称合成树脂)是塑料的主要成分,此外,为了改进塑料的性能,还要在聚合物中添加各种辅助材料,如填料、增塑剂、润滑剂、稳定剂、着色剂等,才能成为性能良好的塑料。

塑料是什么材料做的?
〖One〗、所谓塑料,其实它是合成树脂中的一种,形状跟天然树脂中的松树脂相似,经过化学手段进行人工合成,而被称之为塑料。塑胶原料定义为是一种以合成的或天然的高分子聚合物,可任意捏成各种形状最后能保持形状不变的材料或可塑材料产品。
〖Two〗、塑料是以单体为原料,通过加聚或缩聚反应聚合而成的高分子化合物(macromolecules),其抗形变能力中等,介于纤维和橡胶之间,由合成树脂及填料、增塑剂、稳定剂、润滑剂、色料等添加剂组成。
〖Three〗、塑料是由树脂材料做成的。一般来说,塑料的基本性能主要取决于树脂的性质,但添加剂也会起着重要作用,而有些塑料基本上是由合成树脂组成的,很少或没有添加剂,如有机玻璃、聚苯乙烯等。塑料是什么材料做的 树脂最初是由动植物分泌出的脂质而得名的,如松香、虫胶等。
〖Four〗、塑料指的是以单体为原料,然后经过加聚或缩聚反应聚合而成的高分子化合物。塑料的主要成分是树脂。树脂是指尚未和各种添加剂混合的高分子化合物。树脂这一名词最初是由动植物分泌出的脂质而得名,如松香、虫胶等。树脂约占塑料总重量的40%~100%。

塑料是什么材料做出来的
有些塑料基本上是由合成树脂所组成,不含或少含添加剂,如有机玻璃、聚苯乙烯等。所谓塑料,其实它是合成树脂中的一种,形状跟天然树脂中的松树脂相似,经过化学手段进行人工合成,而被称之为塑料。
塑料是以单体为原料,通过加聚或缩聚反应聚合而成的高分子化合物(macromolecules),其抗形变能力中等,介于纤维和橡胶之间,由合成树脂及填料、增塑剂、稳定剂、润滑剂、色料等添加剂组成。
塑料是由树脂材料做成的。一般来说,塑料的基本性能主要取决于树脂的性质,但添加剂也会起着重要作用,而有些塑料基本上是由合成树脂组成的,很少或没有添加剂,如有机玻璃、聚苯乙烯等。塑料是什么材料做的 树脂最初是由动植物分泌出的脂质而得名的,如松香、虫胶等。
塑料指的是以单体为原料,然后经过加聚或缩聚反应聚合而成的高分子化合物。塑料的主要成分是树脂。树脂是指尚未和各种添加剂混合的高分子化合物。树脂这一名词最初是由动植物分泌出的脂质而得名,如松香、虫胶等。树脂约占塑料总重量的40%~100%。
好了,文章到此结束,希望可以帮助到大家。

还木有评论哦,快来抢沙发吧~